FedDeeplnsight - A privacy-first federated learning architecture for medical data

FedDeeplnsight transforms tabular medical data into images, enabling unified, privacy-first federated learning across different data types and institutions.

🎙️

Listen to the Paper Podcast

An AI-generated conversation about this research

0:00 / --:--
This figure illustrates three distinct federated learning architectures. Part (A) depicts a conventional Cross-SILO Federated Learning setup where a central server coordinates model training across multiple hospitals. The server sends a global model, each hospital trains it on its local data, and sends back updated parameters for aggregation. Part (B) shows a simulated scenario for the proposed FedDeepInsight method, where a combined dataset (tabular and image) is distributed to virtual clients to simulate a multi-site environment. Part (C) presents the proposed real-world application of FedDeepInsight, where each hospital first transforms its local tabular data into an image representation before using it to train a local model, with the results then being sent to a central server for aggregation into a global model.

Key Takeaways

  • FedDeeplnsight introduces a novel method to convert tabular data into images, allowing a single federated model to learn from heterogeneous medical data (both tabular and image types) simultaneously across different locations.
  • The proposed architecture demonstrates superior performance, achieving higher accuracy, stability, and faster convergence compared to existing federated learning methods like FedAvg and FedProx on multiple medical datasets.
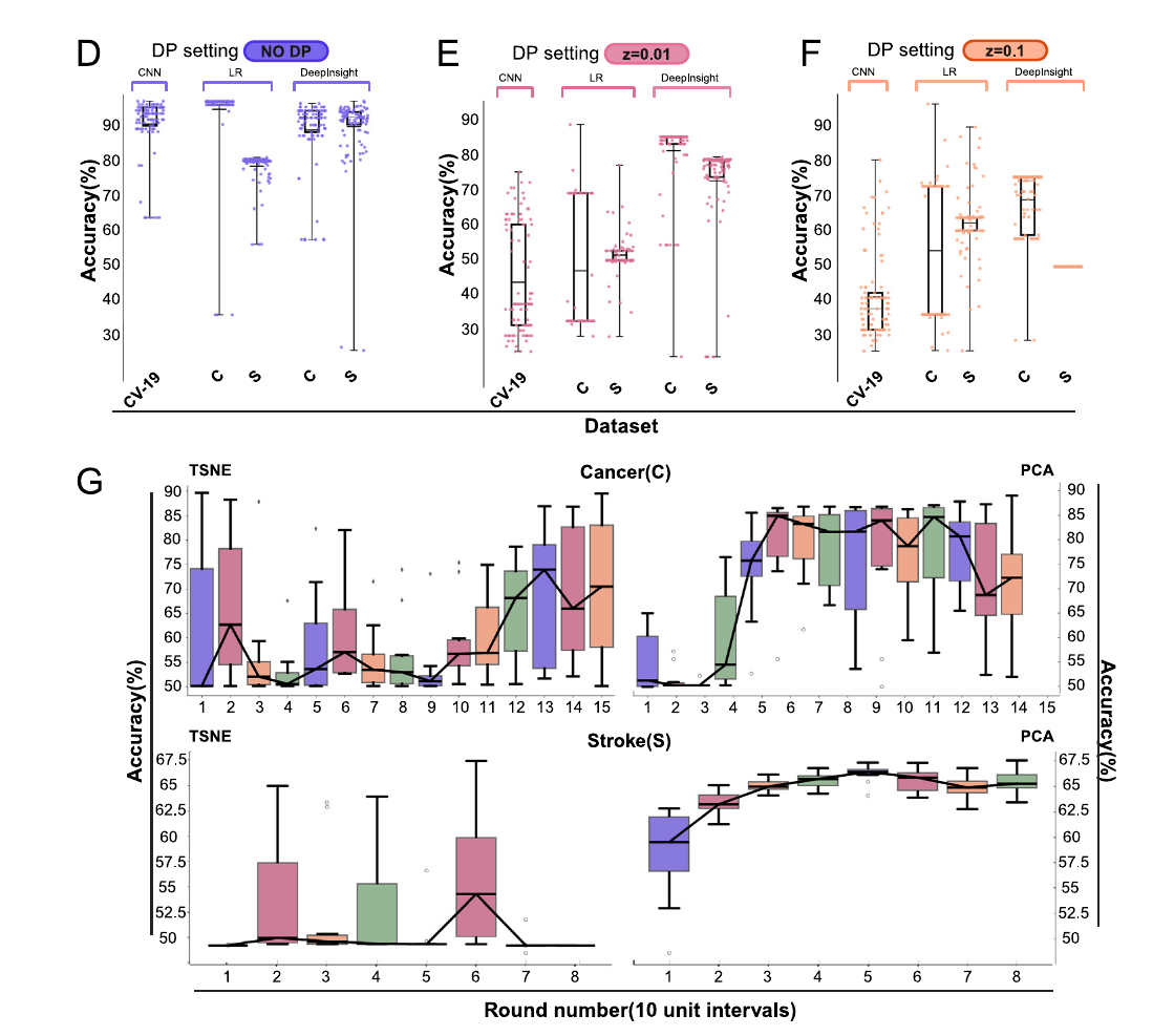
  • The framework successfully integrates with Differential Privacy (DP), providing a quantifiable trade-off between model accuracy and user privacy, making it a viable solution for real-world, privacy-compliant medical applications.

TL;DR

Medical data is incredibly valuable for research but is highly sensitive and protected by regulations like GDPR. This data is often "siloed" in different hospitals and comes in various formats (e.g., patient records vs. X-ray images), making it difficult to combine for training powerful AI models. Federated Learning (FL) offers a solution by training models locally at each institution without sharing the raw data, but it struggles with handling these different data types and ensuring sufficient privacy. This paper introduces FedDeeplnsight, a novel FL architecture designed for medical data. Its main innovation is a data transformation process that converts structured tabular data (like patient charts) into images. This allows a single deep learning model to process and learn from both original medical images and tabular data in a unified way. The study shows this method outperforms other FL models in accuracy and stability and can be combined with Differential Privacy (DP), offering a robust framework for secure, collaborative medical research.

Why Does It Matter?

This paper offers a practical solution to the critical challenge of data heterogeneity in federated learning. By transforming tabular data into images, it provides a blueprint for unifying diverse medical data types under a single model. Its rigorous analysis of the performance vs. privacy trade-off using Differential Privacy provides valuable insights and a tested framework for developing secure and effective real-world FL systems in healthcare and other sensitive domains.

More Figures (6)

This summary was generated by AI and may contain minor errors. Please refer to the original paper for authoritative details.